The fortnight has seen two hot off the press articles by a group from the Basque Country. They are challenging the existing paradigm in the investigation and management of febrile infants with their “Step by step” approach. The approach questions the relative supremacy of the Rochester criteria as a basis for investigating and managing infants under 90 days with fevers and controversially considers managing a subset of “low risk” infants on the outpatient basis without lumbar puncture or antibiotics.
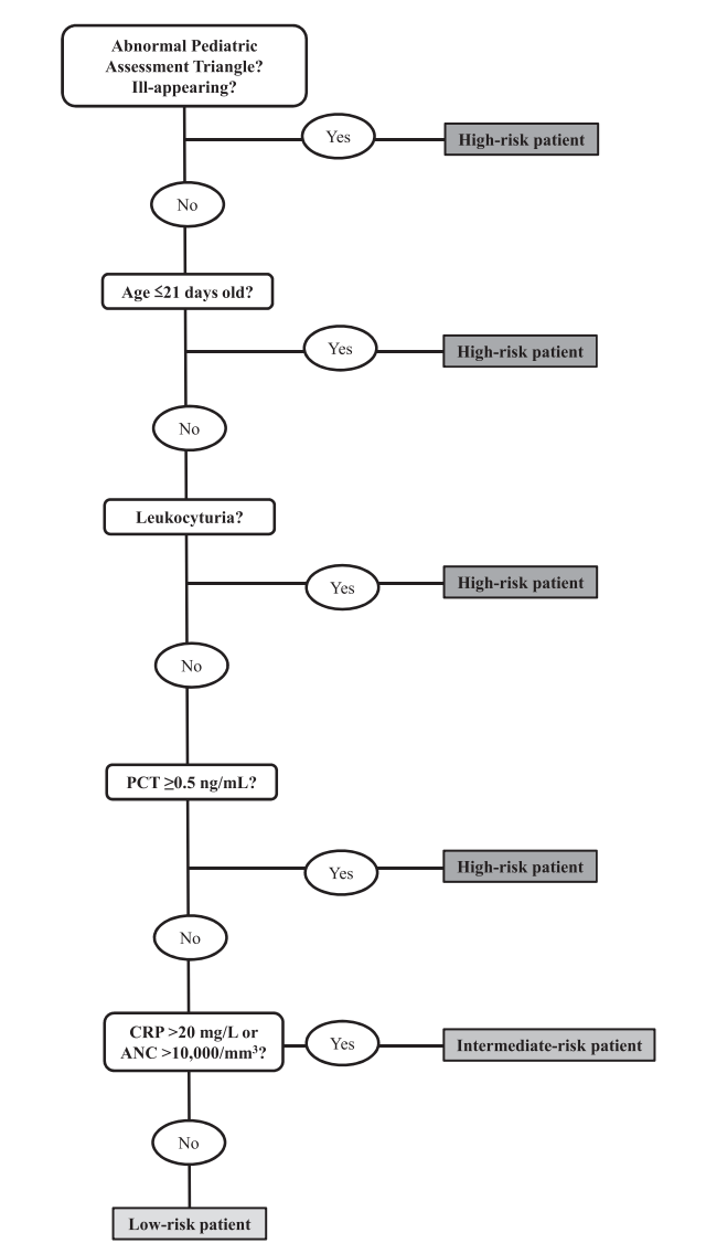
“Step by Step” – the new kid on the block – aims to risk stratify this group to both reduce the number of unnecessary investigations and treatments in this group as well as predict those patients at risk of serious bacterial infections (SBI). The Step by Step approach was first suggested by the same group in 2014. The algorithm is thus;
There are clear parameters for each of the components of the algorithm. To be considered “low risk” an infant with fever without source must be:
- Well appearing
- Aged >21 days
- No leukocytes in urine
- Procalcitonin <0.5 ng/mL
- Absolute Neutrophil Count <10,000/mm3
- CRP < 20 mg/L
Firstly, the larger of the two papers is a validation study for the “step by step” method. The algorithm was applied retrospectively to 2185 infants presenting to 11 European Paediatric emergency departments over a 24 month period, with the aim of comparing the Step by step algorithm to the Rochester Criteria and Lab-score.
Gomez B, Mintegi S, Bressan S, et al. Validation of the “Step-by-Step” Approach in the Management of Young Febrile Infants. Pediatrics. 2016;138(2):e20154381
Population: A prospective study of 2185 infants aged <90 days presenting with a fever without source.
Intervention: Risk stratification via the “Step by step” approach to identify the level of risk for invasive bacterial infection.
Comparator: Rochester criteria and Lab-score for same.
Outcome: For Step by Step an overall Sensitivity of 92% and NPV 99.3%, vs Rochester 81.6% and 98.3% for IBI or non-IBI in the “low risk” group. This compares favourably v Rochester.
Patients were excluded if there was any of 1) a clear source of fever on history & examination, 2) no fever at arrival and subjective/tactile ‘fever’ identified by the parents , 3) absence of 1+ of the mandatory ancillary tests, or 4) parents refused participation.
The authors define fever without source, serious bacterial infections, invasive bacterial infections, occult bacteraemia, sepsis and possible bacterial infections individually. Of note, all growths of Staphylococcus epidermidis, Propionibacterium acnes, Streptococcus viridans, or Diphtheroides were considered contaminants.
The real meat of this algorithm is in the number of patients identified in the “low risk” group with any significant, treatable infection. In this validation study, ~45% of infants made it to the “low risk” group, and of these 991, there were 7 invasive bacterial infections (IBI) and 4 Non-invasive bacterial infections (Non-IBI).
The paper presents findings separately between IBI & Non-IBI. The multiple definitions of bacterial infections seem very reasonable in theory, but in practice we’re probably concerned about “missing” a serious bacterial infection. Hence, I’ve reworked the calculations analysing IBI and Non-IBI together. Practically, this means that the Negative Predictive Value of “low risk” is 97.8%, with a miss rate of 11 per 1000. Here’s my working, based on the data provided in figure 3.
The other article from the same group published this week put the “step by step” approach into practice over a 7 year period at a single paediatric emergency department in the Basque Country. Infants in the “low risk” group were offered the no LP, no antibiotics and up to 24hours observation (with a view to discharge); there was planned follow-up and support for representation.
Population: A dataset of 1472 infants of fever without source is presented, however the analysis focuses on 767 at “low risk” of SBI as per the step by step criteria.
Intervention: This subgroup of patients were managed without lumbar puncture, antibiotics, 48hr admission.
Comparator: There was no control group for the trial
Outcome: 2 of 586 infants had a serious bacterial infection. 29 of 586 had a UTI (culture positive, leuks negative) and 51 returned for review due to persistent fever or irritability.
Additionally, assessment was done by a Paeds trained attending or resident. Safety mechanisms for the low risk group included a follow-up phone call or primary care practitioner review; 10 patients were entirely lost to follow-up. There were no differences in rates of return in patients observed for <6hrs or >6hrs in the short stay unit.
Within the “low risk” group, as per the step by step algorithm, a significant number received CSF examination (for persistent fever, irritability or poor feeding), or deteriorated. None of these infants had SBIs, although almost half receiving lumbar puncture had viral meningitis.
The study is an impressive example of putting your money where your mouth is, and an excellent example of a theoretical construct applied in the real world. I suspect it probably overstates the success of the no LP, no antibiotics, outpatient management group. Using the initial patients in the “low risk” group as an intention to (not) treat analysis from the 767 “low risk” as per the “Step by step” group gives a miss rate of 52 SBI per 1000;
The authors also state “… in our series, no infant was finally diagnosed with bacterial meningitis and no infant had a clinical deterioration compatible with bacterial meningitis.“
The title of the paper focusses on those infants as “low risk” who are do not receive a lumbar puncture and are then managed as outpatients without antibiotics. A reasonable point of focus, but in the context of the group’s overall goal – rolling out the step by step as a tool for risk stratification – I think they have identified the algorithm’s weaknesses.
Commentary:
This is an exciting development. There is more nuance than meets the eye in a febrile infant and whilst our current Australian standard of care is a “full septic screen”, the potential to reduce iatrogenic complications and overtreatment in this population whilst keeping these patients safe has some promise.
As the authors of these studies note, the actual rate of SBI in this population is low, but we likely also overestimate the risk of SBI; deVos-Kerkhof and colleagues attempt to illustrate this in their 2015 European Journal of Paediatrics article.
What are we actually comparing?
The stakes for a “rule out” algorithm – rather than a “rule-in” algorithm – are high. Considering that standard practice in this group is about reducing the risk, and I suspect an individual tendency to default to the safest option, the numbers and pragmatics of the algorithm would have to be breathtakingly good to modify practice.
I think the comparison against the Rochester criteria is ultimately flawed; the numbers need to stand alone with respect to having an acceptable miss rate. Additionally, the epidemiology of bacterial infections, vaccination and population health as a whole has changed markedly since the Rochester criteria was published in 1985.
It’s also worth noting that the “step by step” approach also attempts to reach towards an earlier age; previous criteria have treated and investigate all infants <28 days, whereas the “step by step” approach only takes this approach with infants <21 days.
The nuances of infection
Both studies describe a number of infants with urinary tract infections (UTI) (and normal leukocyte counts) with a significant pure bacterial growth; these patients are managed as “low risk” via the algorithm. In practice, it would be not uncommon for an infant with a “fever without source” to receive their UTI diagnosis during admission, with subsequent management for same. Most other studies I’ve seen in this area consider a UTI as a serious bacterial infection.
With respect to other infections, 44 of the 91 infants in the second paper had viral meningitis. Although not amenable to antibiotic treatment, there’s no mention of the rate of Herpes simplex encephalitis. More so, in many departments the initiation of acyclovir goes hand in hand with antibiotics in the management of this population until the HSV CSF PCR shows no virus. Additionally, symptoms and signs of viremia may warrant inpatient management or observation, and it’s my impression that “step by step” is vulnerable in this area.
Finally on this, I think it is relevant to bundle the SBI into a single outcome at the “low risk” stage. The IBI vs Non-IBI dichotomy is, I think, useful and relevant for unwell and very unwell infants (“high risk”), as it may be predictive of other metrics including outcomes, place of management and other clinical trajectories. Additionally, at the intermediate and high risk strata, the ratio of IBI:Non-IBI will likely be different to the low risk group. Alternatively, with a planned management of no treatment with antibiotics and discharge, I have sought to conceive all missed SBIs as just that.
Which test is best?
It would be interesting to see an analysis for the independence of each of the variables in this sample. Without a comprehensive review of the literature for each of the constituent parts of the step by step approach, I can’t honestly say that “no one test” can predict the likelihood of a serious bacterial infection in infants, although it’s what I’ve been taught for a long time. I welcome any robust evidence that contradicts this dogma.
On that front, although procalcitonin isn’t yet widely ordered in Australian laboratories, there is a growing weight of evidence that there it has some utility in this area. A paper from JAMA Paediatrics earlier this year suggests PCT is equivocal to CRP for SBI but more accurate for IBI.
Certainly, “Step by step” shows promise – the Rochester criteria and other American predecessors have had a profound influence on paediatric practice since their inception. There remains significant ground to cover to find the a safe medium of both an acceptable level of risk for missed SBI and the likelihood of over-treatment in this population.
References
Gomez B, Mintegi S, Bressan S, et al. Validation of the “Step-by-Step” Approach in the Management of Young Febrile Infants. Pediatrics. 2016;138(2):e20154381




The ‘Step by step’ approach is one of many risk stratified protocols across the world, which the authors freely acknowledge is not 100% sensitive.
Despite having these protocols, studies have shown time and again that compliance is approx 60% in ED’s across the world, with minimal adverse outcomes. This suggests that this clinical practice variance is due to as yet undefined or unknown criteria in risk stratification and that it is still an evolving field.
Of interest in this study was the authors cautioning against classifying any child under 28 days as ‘low risk’ given the ?4-7 missed SBI’s in the 21-28 day age group. Those who were missed attended ED within 1-4hrs of the fever or presented with another issue and the fever was incidental. The authors advised these patients need ‘a prolonged period of observation’ but do not suggest how long. More than 4hrs would seem sensible.
Bottom line
Fever under 28 days, in my humble opinion and based on the evidence in the literature, is a high risk group so just do the bloods, urine, LP and give antibiotics.
(Oh the patient I was discussing had a florid UTI with > 500 leucs), so doing an LP was debated.)
Thanks for the article Henry, I hadn’t read it before and I was recently having a treatment discussion regarding a febrile neonate who had received 8 unsuccessful LP attempts overnight. We made the decision to hold off on anymore LPs in the daylight hours, and consider doing it in 24 – 48 hrs with PCRs at General Paeds discretion. An american doctor present had suggested that they would consider a PICC at that point and just treating with 21 days of antibiotics to rule out a potential undianosed E. Coli meningitis.
It’s nice to have some data, although given the acknowledged likely over-estimate at 1.2% of neonates (given that some patients did not receive Urine MCS and LP) I’m still unsure if there is a right answer in this case, but having some data sure makes it easier to have those discussions with the parents.
Thanks Ben & Andrew for your comments!
Ben, I fully agree that watching a neonate rapidly deteriorate isn’t something you forget in a hurry; the sensitivity issue remains my chief point of reservation with this data set and algorithm. On a local note, in the research for this I looked at our local (QHealth) test list for Procalcitonin and it wasn’t even on there – a lab-based colleague said that they run them infrequently at the central diagnostics lab. A huge shift would be required!
Andrew, I think that you raise a fair point about IBI vs SBI, and I agree that there is a difference for most of the patients in this cohort. My concern on first read was that neonates are more vulnerable to multiple sites of infection, specifically, coexistent UTI & meningitis. I’m note hugely familiar with the other primary literature around this, but turned up this paper Tebruegge M, Pantazidou A, Clifford V, Gonis G, Ritz N, et al. (2011) The Age-Related Risk of Co-Existing Meningitis in Children with Urinary Tract
Infection. PLoS ONE 6(11): e26576. doi:10.1371/journal.pone.0026576 which also seems to suggest an increased vulnerability of comorbid UTI/meningitis in the first month of life. I acknowledge that the “Step by step” approach doesn’t apply for most of the first month, but by the same token, I don’t think we should stop looking for a source just because we find a pyuria or bacteruria, particularly in the first month of life.
I think the separation between IBi and SBI is very useful. As a paeds reg all I am really concerned about in the well infant is whether or not they have occult bacteremia or bacterial meningitis. Urine is easily tested. This group has shown that bacterial mengitis is extremely unlikely in a well infant >21days (Pediatr Infect Dis J 2015;34:494–498). Also, the decision not to LP is not inconsistent with the RCH guideline for infants >1month.
Getting us to do a Procalcitonin in our department is going to be a bloody nightmare as well, that’s a huge cultural change.
Thanks for the update Henry, I’ll have to give the article a read.
It’s so alluring to be able to investigate a subset of febrile infants a bit less invasively, as that LP discussion on a well looking infant is so hard, the procedure is so intense for the parents, and our approach has been traditionally so heavy handed and ‘1 size fits all’.
For a neonatal population, from a societal expectation point of view, I worry that a miss rate of 52 SBI per 1000 could very well be considered unacceptable, but the cost of investigating every febrile infant with the same treatment is not without collateral damage either.
I also worry sometimes that because our population in the first world is so often ‘well’ that we are changing our policies to under-investigate due to our low pre-test probability of illness. While this works well for the majority of our patients, it makes us sitting ducks to miss the occasional unwell neonate who looks unremarkable initially. Certainly having seen one infant with onset Group B Strep sepsis crash in the space of one NICU night shift from ‘a bit snuffley’ to ‘floridly septic and apnoeic’, I worry that if we decrease our Sensitivity too much we are going to miss some preventable tragedies.
Is this a truly dangerous trend? Have we just seen less sick patients than the consultants from 30 years ago and are developing a false sense of confidence? Or is it just a better understanding of our pre-test probabilities of our patient cohorts?